问题描述
知识经济时代,你如何看待信息、知识、智慧?如何构建它们?2022/5/13 新增了对方法讲解的视频
Obsidian 中文社区-圆桌第二期 · 面向实战的知识管理工作流分享_哔哩哔哩_bilibili2021/11/29 引入全新方法——KG笔记法
Ryooo:释放双链笔记图谱的力量——KG笔记法2021/7/23引入了知识图谱的视角:
Ryooo:图谱真的没用吗?知识图谱视角下的双链笔记全文3w字,引用了较多认知心理学、信息组织、笔记方面的研究,适合想系统管理大量笔记、文献的人群,阅读需要一定的耐心。
引言
日常生活中,我们或多或少会遇到这样的情况:面试时考官问了一个自己十分熟悉的问题,但自己却只能流于表面、无法深入;平时讨论问题时口若悬河,一到命题作文就无从下笔;热衷看书,但是合上书本之后却发现自己似乎没记住什么。在这个竞争激烈的年代,我们希望自己能高效地获取信息、吸收知识。于是,我们走上了知识管理的道路。
为了搭建一个高效的知识管理系统,我们看了无数的文章,试用了无数的软件,但结果往往差强人意——系统虽说有效,但效率并未理想。我觉得这并非是我们的问题,而是很多文章很少从专业的角度,或者说很少把知识管理视为一门学科、视为一个研究领域去讨论知识管理。很多作者往往基于自身经验来构建个人知识管理系统。这样的系统在建立之初就可能存在一些先天性的问题,而作者在撰文时往往又疏忽了这些问题,导致我们在实践时不可避免地遇到困扰。而这正是我写下这篇文章的原因。我希望从认知心理学、信息组织、知识组织、笔记等领域的研究结果出发,更系统地去论述个人知识管理系统或者说笔记系统这一话题。诚然,我的论述也难免出现疏漏,届时还望各位多加指正。
目录

阅读指南
本文大致分为理论讨论部分和实践部分。在理论讨论部分,每章又大致可分为理论铺垫和启示两节,本文观点基本集中于启示节中。因此,对相关理论已有了解的读者可跳过理论直接看启示。而没有相关理论基础的读者则不建议这么做。以下为每章的大致内容:
1. 《我们需要的是什么》:主要谈论了个人进行“知识管理”的两个目标。
2. 《对抗遗忘:笔记》:主要谈论了笔记相关领域的研究结果,给出了一些做笔记的启示
3. 《心理学上的记忆方法》:主要谈论了心理学上经典的记忆技巧,并在此基础上提出了笔记系统的工作流
4. 《知识组织相关研究》:主要谈论了心理学领域对人脑知识组织和图书馆学领域对外部世界的知识组织的研究结果,在此基础上阐述了我为什么拒绝纯粹网络化的组织方式,而选择传统的图书分类法来组织笔记。
5. 《文献组织方法》:简要介绍了分类法、主题法两种图书管理方法。其中主题法可以说是tag的原型,对想进一步了解tag的读者可以重点阅读叙词法的相关内容。同时,此章也说明了当前图书馆是如何让不同分类中的文献相互联系的。
6. 《笔记系统的搭建》:主要介绍了如何利用《中图法》搭建笔记系统的主体结构、如何利用聚类方法整理细小专深领域的笔记、如何利用笔记系统写作等内容。
7. 《笔记与创新》:主要谈论了笔记与创新之间的关系。
8. Q&A部分:对每一部分可能存在的一些问题以及未在正文中提到、但读者可能会产生疑问的地方进行了解答。
一 我们需要的是什么
想做好知识管理,我们先要跳出知识管理方法本身,去看看自己想要的究竟是什么。
其实我觉得,大多数人知识管理的目标主要有两个:一是记忆,二是创新。创新很好理解,我们写文章、搞研究,都是一种知识的创新。但为什么会涉及到记忆?特别是一些看过《学习观》的朋友可能就更纳闷了,这不是和 Yjango 说的:“知识不是信息、学习不是记忆”相悖吗[1]?其实二者并不冲突,虽然学习不完全等同于记忆,但学习必须依靠记忆。人也好,机器也好,记忆是一切活动的基础。如果计算机不能将数字存储于内存之中,那么计算将成为无米之炊。人也是如此,如果人无法通过长时记忆保存信息,那么一切脑力活动也就无从谈起了。所谓长时记忆指的是大脑对于从出生记事开始到当下几分钟以前这段时间内所有信息的记忆[2]。显然,我们之所以能利用多年以前小学时学过的知识,就是长时记忆在起作用。因此,学习的目标之一就是将信息放入长时记忆中[2]。
但是,如果我们忘记了知识,不能将知识从长时记忆中提取出来,我们就难以利用这些知识来解决问题、表达观点。比如,毕业后我们很难通过那些完全记不起来的专业课知识来解决问题;考试时我们很难运用那些记忆模糊的知识点来拿分;写作时我们也很难去写下那些不经外界提醒自己都无法回忆起来的观点。所以总的来说,学习是一个将知识放入长时记忆的过程,而考试、写文章等知识应用是一个将知识从长时记忆中提取出来的过程[2]。因此,当我们想要通过知识管理更好地提升个人能力时,一个重要的目标就是增强自己对知识的记忆程度,让自己知道自己学了什么,产生了什么观点见解,并且能够在未来需要时将知识调取出来加以利用。如果我们能较好地解决这个问题,那么面试时就再也不怕自己没有观点,写作时就再也不怕言之无物,我们的积累就能够充分地运用于学习生活之中。
当然,人非机器,想要完全避免遗忘是不可能的。但是,很多“遗忘”并不是大脑真正忘记了,而是信息无法从记忆中提取出来[2]——这就好比我们小时候去拿冰箱顶上的糖罐子,罐子就在那里,但我们就是拿不着。这时如果有一张椅子让我们踩一下,我们就能拿到罐子了。在记忆提取的过程中,提取线索(或者叫回忆线索)就充当了“椅子”这个角色。所谓提取线索,指的是那些能够帮助人们回忆的事物或信息。提取线索的形式多种多样,比如当我们睹物思人时,物体就是我们关于某个人记忆的提取线索;当我们看到某些句子忽然灵感迸发时,句子就是唤醒我们某些知识的提取线索。所以,我们不仅希望自己的知识管理系统能够增强我们对知识的记忆,而且希望它能在我们“遗忘”知识的时候起到辅助回忆的作用。
二 对抗遗忘:笔记
俗话说“好记性不如烂笔头”,为了增强记忆、对抗遗忘,我们不约而同地选择了笔记这种方式。虽然这种选择出于直觉,但也得到了科学的印证。
1972年,Divesta在其研究中指明了笔记的两大作用:存储作用和编码作用[3],这开启了学界对“笔记如何帮助学生学习”这一问题的研究。所谓存储作用指的是笔记的可复习性,即人们可以通过复习笔记来回忆先前所学的内容;而编码作用指的是人们可以通过记笔记这种方式促进思考,加深自己对于所学内容的理解与记忆[4]。随着研究的深入,许多研究者在如何做笔记这一方面给出了许多具有实践指导意义的研究结果,比如:在信息量大的课程中使用电子笔记比手写笔记效果更好[5–7];矩阵图、大纲等结构化笔记相比于没有结构的笔记效果更好[8,9];描述充分、信息记录完全的笔记效果更好[10]。但是,这些研究多集中于讨论单页的、小篇幅的笔记,并没有讨论如何去构建一个笔记系统、如何在笔记系统中组织笔记等问题,而这些问题恰好是我们在管理个人知识时所遇到的。为了弄清楚这些问题,我们还要再看看其他领域的研究结果。
三 心理学上的记忆方法
既然记忆是一个重要目标,那么我们就有必要去了解一下心理学中那些经典的、用于强化记忆的方法。
1 组织信息
在讲具体方法之前,我们可以先回想一下我们平时是怎么收拾房间的:我们往往会将东西分门别类地放好——把内衣、外套放入衣柜的不同格子,把锤子、起子等工具收入工具箱,把孩子的玩具收到玩具盒……虽然我们无法考证这种井然有序是否根植于人类的基因之中,但可以肯定的是这种井然有序的组织方式是富有成效的——如果以这样的方式整理房间,我们就不会在放外套的格子里找袜子,也不会在孩子的玩具箱里找工具。换句话说,这种井然有序的组织方式增强了我们对房间物品位置信息的记忆。
为了进一步验证记忆系统会通过某种方式组织信息,心理学家进行了大量的研究。我们先来看一个实验[2]。
找一张纸与一支笔。阅读下面的词语,然后把它们盖住,能想起多少词语就写多少。
苹果、书桌、鞋子、沙发、梅子、椅子、樱桃、外套、灯、长裤、葡萄、帽子、甜瓜、餐桌、手套
停!马上做,不要再读了。
如果你刚刚尝试了这个实验,请看看你写下的词语中相似的词语是否被放到了一起(比如先写下的是苹果、梅子、樱桃,后写下的是外套、鞋子、长裤)。1952年,Jenkins和Russell就做了这个实验,他们发现被试在回忆词表时,往往会自动地将相似的词语组织在一起[11]。
当然,这个实验只表明了一种趋势,并没有体现组织信息和不组织信息在记忆效率上的差异。因此,1969年Gordon Bower及其同事做了一个对比实验来对比组织信息和不组织信息在记忆效率上的差别[12]。实验中,被试会看到关于矿物、动物、衣服和交通工具四个方面的一系列词语,词语都以树状图的形式呈现。被试分为两组,实验组看到的树状图是完全按概念层级进行组织的(如图 1),而对照组看到的树状图则是随机组织、或者说是没有组织的(如图 2)。实验结果发现,实验组的被试平均回忆起了73个词,而对照组的被试平均只回忆起了21个词。这个实验证明了经某种方式组织过的信息更容易被记忆。
为什么组织信息会如此有效?其关键就在于类别中的上位词可以作为下位词的提取线索,比如“金属”这个词可以作为“稀有金属”、“普通金属”、“合金”这三个词的提取线索。这也就是为什么很多认知心理学教材会告诉你把书本知识整理成大纲或者树状图有利于复习,并且整理得越好,回忆效果越好[2,13]。


当然,组织信息的方法并不只有树状图一种。我们可以再看一个实验[2]。
如果气球突然爆炸,导致所有的东西都远离正确的楼层,那么声音就没有办法传到。因为大多数建筑物都有良好的隔音效果,所以关闭的窗户可以阻止声音传播。由于整个过程都需要稳定的电流,所以如果中间的线断掉会带来问题。当然,那家伙可以大喊,但是人的声音也不会传播很远。另一个问题是,乐器的弦可能会断。这样信息就有相应的伴奏了。很明显,更好的情况是距离短一些,这样潜在的问题也会少一些。面对面的交流出现问题的可能性最小。
如果没有补充其他信息,你应该无法理解这句话在说什么。1972年,John Bransford和Marcia Johnson的研究中就使用了这段文字[14],他们要求被试们阅读并记忆这段文字。和你一样,被试们也几乎无法理解这段文字,并且认为想要记住这段文字是非常困难的。但是,当被试看了下图以后(见图 3),一切都不一样了。John和Marcia发现,那些先看图片再看文章的被试比不看图片直接阅读文章的被试记住了多一倍的信息。为什么看了图片的被试能记住更多的信息?这是因为图片很好的组织了文字中的信息,将文字中的信息串联了起来,方便人们进行记忆。

组织信息不仅对记忆有影响,对问题解决能力也有影响。一些学者发现,专家和普通人的一个重要差异在于,专家会通过良好的方式将大量专业知识组织起来,而普通人只会通过一些浅显的方式组织专业知识,或仅是零散的记忆[15,16]。另外,组织信息往往会产生分类,而分类也对问题解决有重要影响。我们学习的根本目的是运用知识解决问题,而解决问题的一个重要环节就是将问题归类。比如,已有研究发现,医生在诊断疾病时是通过将病症归类的方式进行诊断的[17]。而人们在组织信息时往往会将知识或信息分成一个个类,这有利于问题的归类与解决。
知识管理本身就是将无序、零散的信息整合为有序、系统的信息的过程[18],因此组织信息这一方法是我们构建个人知识管理系统的重要参考。
2 重复
重复可以说是最简单的记忆方法,我们从小就知道多读几次电话号码就能将其记住。不过需要指出的是,重复的效果与我们对信息的加工程度(水平)有关,深层次的信息加工比浅层次的加工更有利于记忆[2]。深层次加工更关注信息的意义,将信息与其他东西关联起来;而浅层次加工很少注意信息的意义,只关注信息的物理特性。还是以记电话号码为例,我们在记电话号码时往往只是在语音上重复电话号码,这实际是一种浅层次的加工,所以我们对电话号码的记忆并不持久,打出电话以后就忘掉了。如果我们能够将电话号码与区号、生日或是幸运数字等其他有意义的信息联系起来,我们对电话号码的记忆就会持久得多。这也就是为什么Yjango说“学习不是记忆”的原因——如果我们仅仅死记硬背公式、定理,只去关注它们的字面意思,不去思考它们背后的意义,就是在进行浅加工,那么背了就忘、不会运用是必然的。
加工水平理论给我们一个重要的启示是要正确使用ANKI之类的记忆软件。因为我们在使用这类软件时,很容易陷入“我记得这张卡片上的每一个字”这种浅加工误区,不去思考卡片上的知识点的意义。
3 生成与测试
一些研究表明,主动创设知识的使用情景更有利于知识的编码与提取,即有利于知识的记忆[2]。比如,当我们通过教别人来学习时,就是主动创建了一个知识使用的情景。换句话说,费曼技巧本身就是利用了生成效应的原理。
测试本质上也是一种生成,因为测试需要我们投入到一个知识运用的情景中,将所学知识与实际应用联系起来。研究发现,尽管学习的第一步是通读课本或课堂笔记,但是在完成最初的阅读后,通过测试来复习所学知识要比重读课本或重读笔记更为高效[19,20]。
4 启示:笔记系统的工作流
其他记忆技巧还有间隔效应、提取与编码相匹配等[13],由于这些技巧与本文主题不太相关,故不赘述,有兴趣的读者可以自行阅读。目前所列举的方法已经可以为我们笔记系统的工作流提供一定的参考:1)有时间的情况下,记笔记要自行叙述,发挥生成效应;2)在条件允许的情况下,笔记应该尽可能的详尽,使得我们遗忘后能有充分的提示线索;3)要通过一定的结构来组织各篇笔记,发挥组织信息的作用,从而增强知识间的联系,让我们知道自己到底学了什么、能解决什么问题;4)通过随机呈现笔记、思考笔记内容来复习。
但这里仍有一个关键的问题:即使层级的组织方式更有利于记忆,但很多人仍不认可这种方式。这大致有两种原因:一是有人认为层次分明的结构断开了知识间的联系,让知识变成了一潭死水,难以创新,因此应该使用更符合大脑结构的网络组织方式;二是有人认为层级结构难以实践,比如在看电影时产生的关于人生的想法,到底归类于“电影”,还是归类于“人生”。为了解决以上两种疑问,我们需要进一步了解知识组织的研究成果。
四 知识组织的相关研究
粗略来看,知识组织的研究可以分成两部分,一部分是心理学领域对于“人类大脑如何表征、存储知识”这一问题的研究;另一部分是图书馆学领域对于“如何组织当今社会中存在的大量知识,从而使用户更方便地获取所需知识”这一问题的研究。
1 人脑中的知识组织
再进一步深入前,我们先看一下知识在人脑中的组织形式。
目前,心理学家提出了几种关于人类大脑如何组织知识的模型。不过需要指出的是,列出这些模型间并不是要强调孰对孰错,而是表明每一种模型都有自己的特点,便于特定类别信息的提取。这就好比我们可以用不同的方式组织书架上的书一样——如果按照作者的名字排序,我们会更容易找到同一作者的书,但是当我们忘记某本书的作者的时候找起来也会更麻烦;如果我们按照科技、经济等书的主题进行排序,我们会更容易找到同一主题的书,但同一作者写的不同主题的书就难以寻找。也就是说,不同组织方式下寻找某类信息的难易程度都是不同的[17]。
1.1 语义网络模型
语义网络模型与人工智能的发展密切相关。几十年前,计算机学家试图创建知识数据库,从而让计算机也能拥有人类的智慧。但是,现实世界中的知识太多了,而当时计算机的记忆容量又非常有限,因此计算机学家们不得不通过各种方式来节省计算机的存储空间。语义网络模型就是在这样的时代背景下由心理学家Collins和Quillian于1969年提出的[21]。
语义网络模型认为,大脑知识存储的基本单元是概念,概念可以按照逻辑的上下级关系组成一个具有层次的系统,每个概念都具有一些特征。图 4就是这类系统的典型案例:图中的圆点表示概念,带箭头的线段表示概念之间的从属关系以及概念与特征的关系。
语义网络模型一个十分重要的特征是,系统中每个概念只贮存该概念独有的特征,而同一级概念具有的共同特征则贮存于上一级概念水平上。比如,“金丝雀”这一节点只存储“黄色”这一金丝雀特有的特征,而“能飞”、“有翅膀”等鸟类共有的特征存储在“鸟”这一节点上。这样的分级贮存可以较好节省储存空间,实现一种“认知经济性”。

对于语义网络模型来说,当我们想要从记忆中提取信息时,我们会顺着网络连线进行搜索。以金丝雀为例,当我们想知道金丝雀的相关信息时,我们会从金丝雀这一节点进入记忆网络。此时,我们能获得金丝雀“会唱歌”和“是黄色的”这两个属性信息。为了获得更多信息,我们会沿着层次网络继续向上寻找,从而知道金丝雀是鸟,而鸟能飞、有翅膀、有羽毛。我们还可以进一步向上,知道金丝雀是动物,具有动物的相关特征。
当然,语义网络是存在缺陷的。比如一些实验证明了人在寻找概念、发掘概念特征时不一定遵循已有的路径,跨越层级寻找信息的情况是存在的[22]。因此Collins和Loftus在1975年提出了新的模型来解释语义网络模型不能解释的实验结果[23]。
1.2 激活扩散模型
激活扩散模型和语义网络模型一个很重要的不同在于其使用了网络结构。在激活扩散模型中,概念之间的联系取决于个人经验,日常生活中联系越为密切的概念在模型中的联系也越为密切。比如,图 5中“汽车”与“轿车”、“卡车”、“公交车”间的连线都很短,这是因为日常生活中这些概念联系得较为紧密;而“汽车”与“消防车”和“救护车”间的连线比较长,这是因为人们在日常生活中很少将轿车与消防车、救护车视为同类。现在非常流行的网络化笔记某种程度上可以说是受到了激活扩散模型的启发。不过需要注意的是,激活扩散模型虽然看似是网状的,但是其并没有完全排除逻辑上的层次关系。
激活扩散模型的另一个特点就是激活扩散。所谓激活扩散指的是节点的激活会顺着连线传播,从而激活周围其他的节点。也就是说,当“消防车”这个节点被激活时,激活可能会顺着连线传递到“卡车”、“公交车”等节点,然后再激活“轿车”、“汽车”等其他一系列节点。激活扩散的特性得到了后续研究的证明。

在语义网络模型的基础上调整而来的激活扩散模型十分完美,几乎能解释所有的实验结果。但这是否意味着这是一个好的模型?实则不然,一些学者就批评了激活扩散模型,认为激活扩散模型的定义过于灵活,包含过多不确定因素,并且难以被证伪。
1.3 ACT-R理论
另一个关于记忆的网络理论是ACT模型(Adaptive Control of Thought Model of Memory)。这个理论至今已有三十多年的历史,经历了多个版本的迭代(如ACT-*和ACT-R)。
以ACT-R为例。早期的模型(如语义网络模型)更关注词语形成的网络,而ACT-R更关注命题这一更大的意义单位,侧重于揭示命题之间的联系[13]。所谓命题指的是人们能够判断真假的最小知识单位,比如“白色的猫”就不是一个命题,因为我们无法判断其真假。现在,假设我们有三个命题:1)Susan给了Maria一只猫;2)这只猫是白色的;3)Maria是俱乐部的主席,这三个命题就可以被命题网络表征(见图 6)。在命题网络中,每个命题被表征为一个节点,命题之间的联系通过箭头表示。

命题网络除了能表征命题之间的关系外,还能通过命题间的关系来表征概念。比如,“猫”这一概念就可以通过“猫的食物是猫粮”、“猫吃肉”、“猫追老鼠”、“猫粮是由肉做成的”等多个命题来表征(见图 7)。

Wiki的关键词链接就和这种表征方式十分相似(见图 8)。

1.4 联结主义模型
如果说前面几种模型是把知识比喻成书、把记忆比喻成存储知识的图书馆的话,联结主义模型则把记忆视为一系列神经指令活动的结果。图 9就是联结主义模型的典型例子。图中每个圆圈代表一个神经元,当我们进行脑力活动时,这些神经元会被不同程度地激活。比如,当我们回忆“金丝雀能干什么”这个问题的时候,表征“金丝雀”和“能”这两个意思的神经元就会被激活,随后这种激活会传播到表征层和隐藏层的相应神经元上,从而导致属性层表征“生长”、“移动”、“飞”、“唱歌”等意思的神经元激活,这样我们就知道金丝雀能生长、能移动、能飞、能唱歌。模型中神经元间的联系是通过学习建立起来的。

1.5 启示:笔记不等于大脑
这里罗列这些模型主要是为了说明以下几点。
首先,笔记不等于大脑。人脑中知识组织并不简单,不是一个简单的笔记软件或笔记系统就能模仿的。一篇笔记往往记录了多个命题,笔记这个信息单位并不能直接和人脑中的概念或者命题划等号,所以笔记的组织结构不能简单地等同于人脑中的概念网络和命题网络,笔记系统中的链接也不能代替大脑中神经元的链接。
其次,大脑不等于笔记。我们在笔记软件中如何组织笔记与我们大脑如何组织知识并没有绝对的对应关系。不是说我们通过树状结构来组织笔记,大脑就会将不同分支上的知识割裂开来——难道层次分明地收拾衣柜会让我们忘记不同格子中上衣和裤子间的搭配?这显然不可能。
最后,层级组织方式和网状组织方式并不是绝对对立的。这正如语义网络模型向激活扩散模型转化一样,层级结构各分支连接起来后自然形成了网络。
人脑的知识组织模型是一种十分底层的模型。这些模型意图解答“人类大脑在接收外界知识后如何组织这些知识”这一问题,这并不代表我们最初就要按照模型的结构来接收外界的知识,也不代表按照模型组织起来的外界知识更容易被我们吸收。如果真是如此,那么书就不应该按照章节来写,而应该弄成一堆零散的小卡片;图书馆也不应该费时费力的组织图书,随意摆放即可。但我们都知道,只有经过组织的信息,才更容易被我们理解、吸收。笔记也是如此。无论如何,笔记都不是存储于我们大脑内部的知识,而是来自外部的知识,我们不能一味地根据大脑组织内部知识的方式来对其进行组织。
2 外部世界的知识组织
看完了心理学领域关于“大脑如何组织内部知识”的研究,我们再来看看图书馆学领域对于“如何组织外部知识”这一问题的研究成果。
知识组织这一研究领域实际上是由人们日益增长的信息、知识需求推动而发展起来的。最早的时候,人们对于信息的需求体现在对文献的需求上,因此最早的知识组织是对知识载体的组织,也就是对文献的组织。随后,随着信息技术的日益发展,人们开始进入信息时代,社会中信息的数量开始急速上升,人们不得不面对海量且纷繁复杂的信息。在此情况下,为了便捷地获取所需信息,人们必须对复杂的信息进行整理、组织、优化,于是信息组织相关的研究开始发展。再到后来,随着信息技术进一步的发展以及信息量进一步激增,人们需要的不再是单纯的信息,而是解决问题的知识。但是,知识存储的分散化和无序化制约了人们获取所需知识的能力。想要提高获取所需知识的能力,就要超越知识的外在呈现形式,对知识内容进行分析和组织,去除那些冗余的信息,将相关知识集中起来,从中抽取出那些可用于重组的知识单元,以供人们解决问题、实现创新[24]。因此,知识组织这一研究领域得以提出、发展。我们通常所讨论的“知识管理”,实际指的是知识组织的研究内容。
从方法上来看,知识组织大致有以下几种方法[25]:
1. 传统的等级列举式分类法。
2. 阮冈纳赞提出的分面组配式分类法
3. 1950年代兴起的信息检索系统。
4. 1963年加菲尔德建立科学引文索引后形成的文献计量方法
5. 1994年兴起的领域分析法(domain analysis)
6. 其他(比如符号学方法等)
由于知识组织发源于文献组织,因此目前较为成熟的方法还是传统的文献组织。等级列举式分类法和分面组配式分类法实际都属于文献组织的方法,因此将其放在后文进行介绍。这里主要是想借用知识组织领域著名学者Hjorland的观点来谈谈现在流行的网络化笔记。
其实当下基于双向链的网络笔记和论文的引文索引是十分类似的。笔记被连接的数量就好比论文被引的数量,体现了笔记在笔记系统中的重要性。同时,我们也可以像论文的引文网络一样通过笔记的反向链接来回溯与该笔记相关的内容。这也就是Roam Research推崇双向链以及网络结构的原因之一。但是,Hjorland指出了引文网络这种组织方式于知识组织上的不足,那就是引文网络中的主题关系是不明确的,换句话说就是引文网络并没有直接呈现出一种清晰的主题逻辑结构[25]。这也就是为什么我们需要专门的引文分析软件来帮助我们提炼主题、梳理脉络的原因(见图 10)。

引文关系就好比给相关的文献系上绳子。当我们面对一堆摆在地上、凌乱的文献时,我们是不可能单纯凭借这些绳子把这堆文献梳理清楚的。所以我们需要引文分析软件来告诉我们:哪篇文献连的绳子最多,撰写时间最早,是这个领域的开山鼻祖;这篇文献下的绳子主要分为哪些方向,产生了哪些分支……

但是,如果这些文献就已经是分门别类摆在书架上了,比如第一层放了领域的开山文献,第二层放了不同子领域的研究文献……我们了解这个领域的发展脉络就会简单得多。

因此,如果我们仅靠链接形成的网络来组织笔记,那么我们也需要对笔记网络进行引文分析(复杂网络分析),以此来挖掘笔记背后间的联系。但在笔记软件尚未如此智能的今天,这对大多数人来说还是比较麻烦的。
3 启示:笔记的记录与组织
无论是人脑的知识组织还是现实世界的知识组织,这些研究结果都在笔记的记录和组织上给我们提供了一定的启示。
首先是笔记的记录。知识组织的一个重要目标就是越过知识的载体,去除重复的信息,将零散、无序的知识有序化、系统化、集中化。我们为什么会觉得每天都有无数的文章要看、有无数的“知识”需要吸收,就是因为碎片化阅读中充斥着太多同类的信息。自媒体时代,一个知识点往往可以延伸出无数篇相似的文章。如果我们没有把握本质的知识,只停留于这些表面相似的信息,那么我们就会看什么都觉得是新的,看什么都觉得是需要吸收的,信息爆炸、精力枯竭也就不可避免了。但如果我们能把这些文章背后那些知识点抽取出来,把握核心的、底层的知识,而不是仅仅停留于表面的信息,那么我们就能节省大量的精力,将时间投入到那些我们不曾了解的知识中,从而在信息世界中实现“认知经济性”。所以,我们读东西,应该少一些浮躁,多读一些经典,因为往往是经典的书或者文章才包含那些本质的知识。记笔记也是同理。我们所记录的也应该是那些本质的知识,而不应该让那些相似的信息弥漫在笔记系统各处,从而实现笔记系统的“认知经济性”,降低我们记录与记忆的负担。而这就意味着我们在记笔记时最好一篇笔记只记录一个知识点,或者说只将一个主题描述清楚,避免多个主题的长篇大论。
其次,在笔记的组织上,虽然网络化的组织方式与人脑的组织方式更为相似,但其并不符合人们的认知习惯、记忆习惯,也并非是笔记这种实体文献的最佳组织方式。因此,我们还是需要借助更符合认知习惯、也更适合组织实体文献的图书分类法来组织笔记。但需要注意的是,并不是说选择了图书分类法就完全放弃了知识间的联系,或者说放弃了知识的网状连接。这和前文所说的树状结构和网状结构并不是完全对立的一样,经过百余年的发展,当今的图书分类法也发展出了一套联系相关内容的方法。
五 文献组织方法
如果说心理学致力于研究人怎样从长时记忆中提取信息,那么文献组织领域则致力于如何让用户高效地从海量的文献中取回所需的文献。按照组织机制的不同,文献组织方法可以划分为分类法和主题法两类[26]。
1 分类法概述
分类法是通过文献内容间的关系来对文献进行组织的信息检索系统,其有等级列举式分类法、分面组配式分类法、列举组配式分类法等几种类型。虽然不同类型的分类法在分类体系的构成方式上有所不同,但其基本是以文献内容间的关系为依据、通过对概念的逻辑划分来建立分类体系的。下面简单说明一下各种分类法的差别(由于列举组配式分类法是等级列举式分类法和分面组配式分类法的结合,故不赘述)。
1.1 等级列举式分类法
等级列举式分类法是最为传统的分类法,一般情况下所说的分类法往往指的就是等级列举式分类法。这种分类法通常将类目体系组织成一个树状结构,结构中每一次划分都尽量(但不是绝对)使用一个特定的划分标准。典型例子如下:
I 文学
I12 中国文学
I121 诗歌
I121.2 古代
I121.5 近代
I121.7 现代
等级列举式分类法一个非常重要的特点就是按照知识分类(学科分类)来划分类目体系,各类目的展开比较系统,较好地反映了客观世界的事物特征。这和人们按学科、按问题类型来查找文献的习惯十分吻合。因此,无论是文献还是笔记,使用等级列举式分类法来组织都是不错的办法。
但等级列举式分类法的不足在于不能很好的处理那些主题复杂或者主题细小专深的文献。所以,这也是我们为什么要尽可能一篇笔记只记一个知识点的原因。这样,我们就不容易受到复杂主题难以归类这一问题的困扰。至于细小专深的主题,下文将会给出另外的解决方法。
我国的《中国图书馆分类法》、美国的《杜威十进制分类法》都是等级列举式分类法的典型案例。
1.2 分面组配式分类法
分面组配式分类法是为了克服等级列举式分类法的不足而发展起来的分类法。这种分类法的类目并不像等级列举式分类法那般直接罗列出来,而是通过简单概念(或者叫分面)的组合形成的。比如,在文学类中,可以根据文学作品的特征设置以下几种分面:

假设我们要对《中国现代诗歌》这一文献进行分类,那么具体的分类步骤如下:1)确定其所属的大类,即文学大类I;2)在具体的类目上,按照文献涉及的主题因素“中国”、“现代”、“诗歌”,可以将其分类为“I E1D1C3”。
分面组配式分类法的中心思想是任何类目(或者说文献的主题)都可以分解为简单的概念单元,可以通过概念单元的组合加以表达。因此,分面组配式分类法的表达性很强,可以通过分面的组配与时俱进地表达出一些新的类目,这是分面组配式分类法的优点。但是其缺点在于:1)在于类目的体系关系是隐含的,不如等级列举式分类法直观;2)文献归类难度大,要求分类人员有较高的专业素养以准确确定文献主题的分面;3)由于文献的主题成分往往是复杂的,这会造成分类号码冗长的情况,因此其不适合用于组织实体文献排架,更适合用于检索。
2 主题法概述
主题法是另一种通过文献内容组织文献的方法。所谓主题,指的是文献论述的对象,包括事物、问题、现象等。主题法就是直接以表达文献主题的语词作为文献检索标识的文献组织方法。
和分类法以学科为中心来组织文献不同,主题法是以主题为中心来集中文献的。用户可以通过一个主题词搜索到不同学科下的所有与该主题相关的文献。当下许多笔记软件的tag系统,实际就是利用了主题法。
主题法主要有标题法、元词法、叙词法和关键词法等类型,不同类型的主题法在语词选择和使用方式上存在着一定的差异。
2.1 标题法
标题法是最早出现的主题法类型,是一种以标题词作为文献主题标识的方法。所谓标题词,指的是从文献的题目、正文或摘要中抽选出来,经过规范化处理,用以描述文献内容特征的词和词组。比如“图书”、“图书馆”、“图书分类”、“电影中的儿童”、“冷冻食品的烹调”等等都可以作为标题词[26]。由于标题词出自文献标题,因此标题法具有形式直观的优点。但也正是这一特点,给标题法带来了收词量巨大、专指度不足、词表修订量大等问题。
2.2 元词法
元词法是随着文献数量剧增、文献主题日益复杂的情况下,为克服标题法的不足而发展起来的主题法。所谓元词,指的是那些用来表示文献主题的、最基本的、字面上不可分的语词。比如“化学”、“经济”就是典型的元词,而“文献分类”和“主题标引”等复合词则可以进一步分解成“文献”、“分类”、“主题”、“标引”等元词。使用元词法时,人们需要通过元词的组配来进行检索。比如,如果想搜索“化学文献的主题标引”这一主题,就要通过“化学”、“文献”、“主题”、“标引”四个元词来检索。
相比于标题法,由于元词字面不可分的特性,元词法的词表体积往往更小。但是元词法也存在着不足。首先是直接性差,难以对“图书馆”、“经济”等基本主题的文献进行查找,因为这类基本词往往会收录大量内容。其次是元词的拆分往往会造成一些歧义,这会将文献归入不相关的主题中。比如“猎户星座”这一主题会被拆分成“猎户”和“星座”两个元词,而这两个元词显然与“猎户星座”这一主题没有关系。因此,元词法已被后续发展出来的叙词法替代。
2.3 叙词法
叙词法是使用从自然语言中精选出来的、经过严格处理的语词作为主题标识的方法。叙词法吸收了元词法通过语词组配进行检索的优点,同时通过叙词代替元词克服了元词法仅在字面意思上进行组配的缺点。
所谓叙词,指的是经过规范化处理的、以基本概念为基础的词或词组。相比起元词在字面上的不可再分,叙词是在概念上不可再分。换句话说,叙词以表达基本概念的词为基本单元,其既可以为词,也可以为词组。仍以“猎户星座”这一主题为例,相比于元词法将其拆分成“猎户”和“星座”,叙词法会直接将“猎户星座”视为一个叙词收录到词表中。再比如,元词法在标引“工业橡胶”这一主题时往往会将其拆分成“工业”和“橡胶”,而叙词法则会直接使用“工业橡胶”;元词法会将“遗传药理学”拆分成“遗传”和“药理学”,而叙词法会使用“遗传学”和“药理学”来进行组配表达。因此,叙词法比元词法来得更为直接和准确。
叙词的另一个特点就是严格的词汇控制,严格的词汇控制是叙词法检索效率的基本保障。这里简要叙述一下叙词法词汇控制中的词形控制和词义控制[26]。
所谓词形控制指的是对异形同义词的控制,具体来说包括以下内容:
1)规定语词形体。这指的是语词中的汉字存在多种形体时(简体、繁体),一律使用通行的字体。
2)规定词序。语词一般采用自然语序,不使用倒序。如使用“高校图书馆”而非“图书馆高校”;使用“工程数学”而非“数学工程”。倒序词一般会作为非正式用词收入词表,当用户使用该词进行检索时系统自动为用户提供正式用词。
3)规定标点符号用法。一般只在必要时使用括号、连线、小圆点(如“九·一八事变”),其他标点符号除特殊情况外均不使用。
4)同义控制。即对同义词现象进行控制。一般来说,叙词法会选用一个词作为正式用词,其他同义词作为非正式用词。比如学名和俗名选学名;新称和旧称选新称(“壮族”而非“僮族”);全称和简称选全称。
所谓词义控制主要针对的是多义词的控制。叙词法采用了几种方式对多义叙词的意思加以限定:
1)加限定词。比如:“干扰(心理学)”和“干扰(无线电)”;“结构主义(心理学)”、“结构主义(语言学)”和“结构主义(哲学)”。
2)含义注释。即在该叙词下方注释该词的具体含义。

当今很多笔记软件提供的仅是tag系统,而并非叙词法这一方法。借助tag系统,用户完全可以自行实现标题法、元词法、叙词法等任何一种方法。但是,由于缺乏对主题法的了解,很多用户在使用tag时,实现的往往是元词法,或者是不标准的叙词法,这就降低了tag系统的检索效率。这是我们在使用笔记软件时需要注意的。不过,使用标准的叙词并不需要自己造轮子,《汉语主题词表服务系统》为我们提供了标准的主题词,以及文献主题词的自动标引。
2.4 关键词法
关键词法实质上就是我们平时常见的搜索引擎。从某种意义上来说,关键词法也可以归类到主题法中,其用来表示主题的语词就是关键词。但和前面几种语词不同在于,关键词是一种自然语言,而前面所列举的几种语词都是受控语言。所谓受控语言指的是词汇是受严格控制的。关键词不受控制的特性使得指向同一主题的词语可以多种多样。比如关于马铃薯的文献既可能使用“土豆”作为关键词,也可能使用“洋芋”作为关键词,还可能使用“马铃薯”作为关键词,用户使用不同关键词进行检索往往会得到不同的检索结果。因此,关键词不受控的特性会造成文献的分散,这是关键词法的重大缺陷。所以,关键词法是一种前期工作量少但是后期检索成本高的语言。(前期工作量少体现在关键词不需要人工刻意选择;后期检索成本高表现在:1. 关键词往往不能很好的揭示文献主题,尤其社科领域;2. 关键词缺乏词汇控制,用户很难在一次检索中把某一主题的所有关键词都想到,这会造成漏检。)虽然目前主流的网络搜索引擎已经专门针对这种情况进行优化,降低了用户的使用成本,但是笔记软件中的搜索引擎仍未对此进行调整。这是我们在使用笔记软件时需要注意的。
3 文献间的联系
由于分类法和主题法在检索性能上各有长短,不能相互取代,因此图书馆学家们开发了一套结合二者长处的方法——分类主题一体化语言。但这里本文并不打算进一步介绍分类主体一体化语言的相关内容,而是谈谈现在的图书管理系统是如何在使用分类法的同时联系不同分类下的相关文献的。
其实很多人总是带着非此即彼的思想来看分类法(文件夹)和主题法(tag),但实际上这二者是可以同时使用的。图书馆通常会使用分类法来组织实体文献的排架,但同时也会在检索系统中给各文献附上其各自的主题词,使得用户也可以根据主题词来进行检索。这样,图书馆既能利用分类法在组织文献方面上的便利,用户也能从主题的角度来跨学科检索文献,实现不同分类下文献的相互联系。


另外,文献末尾的引文也为不同分类下的文献创造了联系。这就好比激活扩散模型一般,联系紧密的文献也能通过引文直接相连。

我们完全可以把这一方法对应到笔记系统中来——主要通过分类法(文件夹)来组织笔记,通过叙词法(tag)、引文(双向链接)来进一步揭示笔记间的联系。这样我们也能既利用了分类法,也让不同分类下的笔记关联了起来,发挥笔记网络的效应。
六 笔记系统的搭建与使用
至此,理论讨论部分结束。现在我们正式开始搭建笔记系统。(20210301:这部分已有一篇更简单易懂的文章,见:
Ryooo:如何构建笔记系统-实际操作篇1 正确的分类方式
既然我们要使用分类法来组织笔记,那么首先要从学会正确的分类开始。我们之所以会觉得分类法难用,是因为我们往往陷入了几个误区。
首先是分类对象的误区。分类时,我们可以依据文献的内容分类,也可以依据文献的外表属性进行分类[27]。所谓文献的外表属性,指的是文献的题名、责任者、载体形式、来源等属性。一般来说,文献分类法主要依据文献的内容进行分类,不涉及文献的外表属性。因此,记录看电影时产生的人生感悟就不应该归类为“电影”,而应该按其内容归类到“人生”。至于“电影”这一外表属性,我们可以使用tag等其他方式进行表示。
其次是分类标准的误区。一谈到分类,很多人就会想到MECE。固然,MECE是一种非常符合逻辑的分类方法,但这并不意味着我们进行文献分类时只能使用这种方法划分类目。文献分类的根本目的是便于用户检索信息,因此其在划分类目时必须考虑用户的检索需求。这也就意味着如果用户需求改变,我们的分类方法也要进行一定的调整。比如,以下情况就可以不用严格遵守“MECE”的划分标准[27]:
1)事物的多种属性都可以单独作为分类标准,但用户需要从不同角度同时对事物进行综合研究,或者用户不希望按照每个属性逐次划分(分类过深),此时就可以同时使用多个分类标准对类目进行划分。比如《中图法》的“TM53 电容器”就同时按作用、结构、介质进行了划分。

2) 划分类目时,如果只想集中部分文献时,也可以不遵守完全划分的规则。比如《中图法》的“TQ114.2 烧碱(氢氧化钠)工业”下就只分出了一个“生产过程”子类目。

最后,是“克制”的分类。很多人为了避免分类过细而造成的难于归类,提出组织笔记时不应该将分类设置得过多、过深,即要“克制”的使用分类。但这种一刀切的思想是不对的,准确来说应该是根据文献数量来决定分类的深度,即文献保障原则:如果某一类别中文献数量过多,那么就应该继续下设分类,以提高分类的检索效率;如果类目中的文献过少,则需要将相关类目合并起来。
当然,以上只是列出了一些大家在使用分类法时遇到的比较共性的问题。但仅仅弄清楚这些问题是不足以自行设立一个高效的分类系统的。一个高效的分类体系还需遵守立类、列类、类目排序等一系列规则。所以,我还是不推荐大家重复造轮子,直接使用我国图书馆通用的《中图法》来组织笔记即可。这样,我们只需要了解《中图法》的归类规则就能顺利搭建自己的笔记系统,创建属于自己的知识图书馆。
2 主体结构:《中图法》
《中图法》按照毛泽东的知识分类观点将人类全部知识分成了五大基本部类,即马克思主义、列宁主义、毛泽东思想;哲学;社会科学;自然科学;综合性图书。在这五大基本部类的基础上,《中图法》将社会科学和自然科学进一步拆分,形成了22个基本大类。

在这22个基本大类下,《中图法》又进一步细分了51881个类目。所以,《中图法》基本可以涵盖我们笔记的所有内容,我们完全可以以《中图法》作为笔记系统的主体结构。
搭建笔记系统的第一步就是把整本《中图法》通读一遍,至少是把我们感兴趣的领域通读一遍。这样既能加深我们对《中图法》类目的认识,方便我们后续的笔记归类,又能纵观自己当前所在的知识领域,把握未来发展方向。在阅读时,我们可以一边阅读一边把自己需要的类目摘录出来,方便我们后续查询。当然,我们也可以使用《中图法》的web版本,web版本提供了类目检索等功能,比纸质版更方便,但需要付费。

当我们阅读完《中图法》后,我们就可以在笔记软件中创建自己所需的类目了。我们可以使用任何笔记软件、使用任何方法(双向链、文件夹)创建这样的类目体系。这里以Obsidian为例。


需要注意的是,这里并不是要你一次性地创建上千条类目,而是应该按照你的需求或者说文献数量来进行建立类目。比如一开始你可能只有百十条笔记,那么你只需要使用22个基本大类,甚至只是某几个基本大类即可。等到笔记数量进一步增长时,再参照中图法进行划分。
当然,仅仅了解《中图法》的类目体系是不够的,这只能帮助我们建立起笔记系统的主体框架,但并不能告诉我们每条笔记应该归入哪个类目中。因此,我们还需要进一步阅读《中国图书馆分类法使用手册》,也就是《中图法》的说明书。《使用手册》会进一步说明《中图法》的文献归类原则等重要内容,这对我们笔记归类十分重要。这里,本文简要列出一些文献归类的原则[28]。
- 单主题文献的分类。
所谓单主题指的是文献单纯论述一个对象,只有一个主题内容。按照文献主题概念因素的构成数量,单主题文献又可以分为单元主题文献和复合主题文献[28]。单元主题往往只有一个概念因素,而复合主题指的是单主题中存在两个或两个以上的概念因素,比如主体因素、限定因素、位置因素、时间因素、民族因素、文献类型因素等(看不懂可以配合下文例子理解)。
(1) 单元主题的文献分类:
① 对某事物或问题的综合研究,或同时从多个学科角度研究某事物或问题的文献都属于单元主题文献,应该按事物或问题的学科属性归类。如:
《植物学》应归入“Q94 植物学”(【Q 生物科学】-【Q94 植物学】)
《传播学概论》应归入 “G206 传播理论”(【G 文化、科学、教育、体育】-【G 信息与知识传播】-【G20 信息与传播理论】-【G206 传播理论】)。
② 分别从不同学科角度论述某主题的文献,应根据其研究角度归入各有关学科。如:
《从水产养殖技术角度研究鱼类》应归入“S96 水产养殖”
《从水产加工角度研究鱼类》应归入“TS254 水产加工工业”
《从动物分类学角度研究鱼类》应归入“Q959.4 鱼纲”。
(2) 复合主题文献的分类:
① 复合主题文献一般先依据主体因素的学科属性归入相应的类目,再依据其他因素归入细分类目。如:
《小麦种植》先依据“小麦”这一主题因素归入“S512.1 小麦”(【S农业科学】-【S5 农作物】-【S51 禾谷类作物】-【S512 麦】-【S512.1 小麦】),再依据“种植”这一因素归入S512.104;
《小麦制粉设备与维修》先依据对象“小麦制粉”的研究内容入“TS211 面粉工业”(【TS 轻工业】-【TS2 食品工业】-【TS21 粮食加工业】-【TS211 面粉工业】),然后再依据“设备与维修”方面属性归入“TS211.3 机械与设备”。
② 当主体因素所在的类目不再细分时,相关文献可以直接归入该类目。
③ 研究一个主题多个方面的文献,按重点方面归类;不能分辨重点的,直接归入上位类。如:
《胡萝卜良种与栽培》,重点为“栽培”,因此归入“S631.204”。
《土壤分析与改良》,不能辨别其重点,归入上位类“S15 土壤学”。
不过这也是我为什么强调一篇笔记只写一个知识点的原因,目的就是避免这种分类的麻烦。
2. 多主题文献的分类:
多主题指的是文献论述两个或两个以上的主题。按照主题间关系的不同,多主题可以划分为:并列关系主题、从属关系主题、应用关系的主题、影响关系的主题、因果关系的主题、比较关系的主题。
(1) 并列关系主题的分类:
并列关系指的是文献同时论述两个或两个以上各自独立的主题。这可以有两种情况。
① 具有两个并列主题的文献,应根据论述重点或写作目的归类。如果不能辨别重点,则归入共同的上位类。如《家禽家畜饲养》入共同的上位类“S815 禽畜饲养管理”(该类目下有“S815.4 家禽饲养管理”和“S815.5 家畜饲养管理”,但考虑复合主题均不入)。
② 如果没有共同的上位类,则按前一个主题归类,并在另一主题做互见分类。比如《广播、电视监听监视系统》,依重点入“TN948.43 监视器”,同时为其附上互见类号“T931 广播中心、广播电台”。
这种并列主题的笔记也应该是我们需要避免的。
(2) 应用关系主题的分类
应用关系的主题,指的是一个主题应用到另一个或几个主题中,或是几个主题应用到一个主题中。一种或多种理论、方法、工艺、材料、设备、产品在某一主题方面应用的文献,应分入应用到的主题所属的类目;一种理论方法、材料等在多个主题方面应用的文献,则按该理论、方法本身的学科属性归类。如:《数学规划在测绘学中的应用》应入测绘学相关类目;《概率论在经济、军事、历史领域的应用》应入“O211.9 概率论”;《运筹学数理统计在管理学中应用》应入“C931.1 管理数学”。
(3) 影响关系主题的分类
影响关系主题是指文献内容涉及几个主题,其中一个主题对另一个或多个主题产生影响,或者多个主题对一个主题产生影响,或各主题之间互相影响。论述一个主题或多个主题影响另一主题的文献,应入受影响主题所属的类目。论述一个主题对多个主题产生影响的文献,一般按发生影响的主题归类。但如果某一受影响主题是论述的重点,则按重点受影响主题归类。如:《月亮太阳的引力对人类生老病死的影响》应按受影响的主题归人“R339.5 特殊环境生理、生态生理”;《太阳黑子对地球磁场通信、电子仪器的影响》应按发生影响的主题归入“P182.4 太阳光球”
(4) 因果关系主题的分类
因果关系的主题是指文献内容涉及几个主题,其中一个主题是另一个主题或多个主题产生的原因,或者一个主题是另一个或多个主题产生的结果。论述主题之间因果关系的文献一般分入结果方面的主题所属的类目。如果一个原因产生多个结果则按原因的主题归类。如:《维生素A缺乏症及其后果》应按结果的主题归入“R591.41维生素A缺乏病”;《地震对人类和自然界带来的危害》应按原因的主题归人“P315.9 地震工程与震害防御、应急救援”。
(5) 比较关系主题的分类
比较关系的主题是指文献中多个主题之间具有相互比较优劣或异同的关系。论述对两个主题相互比较的文献按著者重点阐述或所赞同的主题归类,必要时为另一个主题作互见分类;如果是多个主题之间的比较,则归入有关的上位类。如:《中美两国民主之比较》应按重点归入中国政治下的“D62政治制度与国家机构”,同时在美国政治下作互见;《美国德国、英国和中国林业教育比较》应归入相关上位类林业的S7-4。
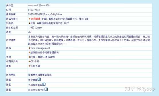
这里罗列这些原则只是让大家更好地去给笔记进行归类,而不是说一味地凭直觉进行归类。但这并不意味着我们平时在给笔记归类时都需要如此麻烦参照每条准则,我们完全可以通过到中国国家图书馆的查询系统中查询相关主题的图书或是到知网查询相关中文论文的方式来寻找当前笔记所属的类目。比如我要给一篇关于时间管理的笔记分类,那么我就可以到查询系统中随便查询一本时间管理相关的书即可(见图 23)。除了分类外,我们甚至可以查询到相关的主题词,这也为我们给笔记添加主题词提供了参考。

不过,需要注意的是,《中图法》仍和纯粹的知识组织有一定的差异。《中图法》终究是图书与文献的组织方法,其在设置分类时不可避免地要考虑实体文献的性质,比如一些类目就按年代、作者、国家、载体材质对文献进行了划分,这显然是不适合纯粹的知识组织的[29]。因此,我们在使用《中图法》时需要注意。
3 解决专深内容
其实《中图法》只提供到了中观层次的分类。为了保障每个分类下的文献数量,《中图法》并没有对细小专深的主题进行进一步地划分。也就是说,如果把整个笔记系统比喻成一个图书馆的话,《中图法》告诉了我们每层楼要放置哪些书架,每个书架上要放置哪些内容,但是并没有告诉我们书架上的抽屉应该如何整理。而我们在读文献、搞研究时产生的笔记往往存放在这些“抽屉”中。如果我们不对其进行整理,时间长了一样会导致无序、混乱的发生。

所以,我们还要对这些“抽屉”内的笔记进行进一步地整理,让它们尽可能地整齐有序。这样既方便我们查找,也方便我们纵观整个细分研究领域的发展脉络。
一种比较常见的整理方法是按时间顺序来给笔记排序。但是,时间顺序并不能反应知识点之间的关系,不能将相关的知识集中起来,所以这并不是最佳的整理方法。
另一种常见的整理方法是分类。其实这和《中图法》的思路是一样的。不过在细小专深的领域上,这种方法就存在一个比较大的缺陷——分类需要我们对领域有一个较为全面的认知。但我们搞研究是一个从0到1的过程,也就是说一开始我们对该领域是不了解、不清楚的,这就和分类的使用前提产生了矛盾。所以,我们往往会寻找一些别人设置好的分类体系。比如:
- 借助《中图法》的复分、仿分。所谓复分,就是任何分类都可以借用的子类目划分标准。仿分就是让仿照某些类目的分类标准进行分类。
- 借助百度百科、维基百科相关词条中的目录。
- 使用经典教科书的目录。
- 直接检索该领域的大纲。
- 看该领域的经典综述是如何分类、如何梳理领域发展脉络的。(这也就是我们做研究为什么总是从综述开始。)
- 业内专家(比如导师)直接讲授。
但这些方法并不见得什么时候都会奏效:《中图法》的通用复分过于粗犷;不同经典教科书的目录差异较大(社科尤为明显),难以形成一个统一的标准;经典综述可能未收录领域发展的最新方向;自己一时间没有办法得到业内专家的指导……最关键的一点是,很多时候我们并不是这些领域的研究者,我们只是想把自己看到的、关于该领域的知识组织起来,方便我们未来进行查找。这时如果需要我们通过阅读综述来建立领域的分类体系,成本未免过于高昂。因此,我们需要一个自底向上的方法——聚类。
所谓聚类就是不预先设置分类标准,而是等笔记数量达到一定水平了,再把相关笔记整合起来,归为一类。在聚类思想的指导下,我们完全可以先记笔记,不去理会笔记到底如何组织。等到笔记多了,你开始觉得混乱了,再将它们整理、合并同类项。
但我们也没有必要陷入非此即彼的极端,而应该同时运用分类和聚类的方法。在组织笔记的时候,我们既可以像卢曼一样,将那些确定分类的想法(对之前某一主题的补充、反驳等)放到该主题的分支下,也可以将不确定分类的笔记先攒起来,数量多了再进行一定的整理。

总的来说,组织这种细分主题的笔记,就和写该领域的综述一样,觉得困难、没有头绪是必然的。但无论如何,我们都应该先记录,再组织,不要因为组织困难就放弃了记录。我们的重点应该是把自己的想法保存下来,而不是组织上的完美。毕竟“抽屉”再乱,乱的也只是一个抽屉,我们多花一些时间也还是能找到自己所需的笔记,我们只要将混乱度控制在自己可以忍受的范围内即可[30]。
4 实践过程
这样,我们就可以借助《中图法》搭建好知识框架的主体,然后通过聚类迭代出细分领域的知识体系。大小体系相结合,我们整体的知识框架就形成了。下面,我们可以实践一下。
比如,你想就本文做一些笔记(如果本文有幸给你带来了启发)。首先,你应该凭着记忆去回忆本文大概讲述了什么。注意,这里用的是回忆,而不是让你回去翻看,这是利用了生成效应。如果你读得比较仔细的话,你应该可以凭印象列出以下的提纲。列提纲并没有什么工具上的讲究,你可以在思维导图里列,也可以笔记软件里列,甚至可以在草稿纸上列。这里仍以Obsidian为例。

随后,你应该按照记忆,尽可能地去把提纲中每个要点补充详细。这里还是利用了生成效应,并且详尽的内容可以保障未来的复习、回忆。当然,这里只是为了举例,你完全可以写得再详细些。

到了这里,我们“学习”的阶段就算完成了。但是,真正的学习不应该仅仅局限于记录别人的观点。你在阅读本文时或多或少都会产生自己的想法,准确地说应该是你在阅读本文每个观点时都会产生一定的想法。这些想法可以是认同、启发,也可以是反对与批判。无论想法是什么,你都可以将它们记录下来,放在大纲的相应位置下。这样,一次阅读产生的结构化笔记就完成了。

然后,你就可以把笔记放入自己的笔记图书馆中。不过目前来说,这篇笔记内容过于宏大,包含的主题太多。将这样的笔记放入笔记体系中,一方面可能会造成信息的冗余,另一方面也不利于笔记的归类与调用。比如,未来你可能会在另一篇不同主题的笔记中又记录一些关于笔记的研究内容,由于两篇笔记主题不同,会被分入不同的类目中,这就使得关于笔记研究的内容也会被分到不同的类目中,从而造成了内容的分散。因此,我们应该在尽可能不破坏笔记原有结构的基础上,将知识点抽取出来后再归入相应的分类中。不过需要注意的是,一定要先记完笔记再考虑笔记的整理与分类。因为记笔记也是一种消耗认知资源的过程[7]。如果我们一时间既要关注笔记的内容,又要思考笔记的结构、所属的分类,那么记笔记所消耗的认知资源就会大大增加,这将降低笔记对于学习的促进作用[31]。

然后,我们可以开始思考这些笔记该如何归类。比如可以将“笔记系统”这整篇笔记直接归到“G79 自学”下(【G 文化、科学、教育、体育】-【G4 教育】-【G79自学】)。当然,“G79 自学”下还有“G791 学习方法”,你也可以将其归入该类目中。

以上只是一种比较简单的归类方法。其实就本文使用的观点来看,我至少使用了心理学、图书管理、知识组织等领域的观点。所以我更倾向于将笔记分门别类地放入相关的类目中:笔记记忆效果的研究、心理学对记忆的研究放入“B842.3学习与记忆”下;讨论笔记系统构建的内容放入“G79自学”下;把信息组织、知识组织的一般性论述放入“G254.0信息组织理论”下;把分类法的相关论述放入“G254.1分类法”下……这样,我们就能同时在各种领域内进行积累,也能将《中图法》的分类较好地利用起来。当然,大家一开始使用《中图法》进行分类的时或多或少都会觉得困难,这里还是推荐大家到国图或知网借鉴相关书籍或者论文的分类。分类时如果我们不清楚某些类目的含义,一定要去阅读《中图法》中的类目注释(注意:只有纸质版和官方web版才有类目注释)。
为了将内容相关的笔记联系起来,我们还可以在每篇笔记中加入一些指向其他笔记的链接。比如,“笔记的结构化”让我联想到了关于组织信息的内容,因此我可以在这则笔记中加入一个指向与组织信息相关的笔记的链接。

最后,我们还需要为笔记添加引文。我们添加引文一方面是遵守学术诚信,尊重原作者的思想成果,另一方面是在自己遗忘得比较厉害、笔记又无法让自己成功回忆起来的时候,能让自己比较便捷地找到原文。毕竟原文的信息最为丰富、完整,有了原文我们甚至可以重新学习相关观点。
在笔记中添加引文没有太多的讲究,只要在笔记页面中标上就好。当然,为了美观,我们也可以规定统一在笔记的某个部分添加引文。引文的格式也没有太多的讲究,你可以使用标准的引文格式,也可以只是简单地附上超链接。
这里提供一下我的思路。除了Obsidian外,目前我同时还使用印象笔记和Zotero,印象笔记用于储存网络文章的原文,Zotero用于储存论文的原文。如果笔记来源于网络文章,我会直接在笔记中附上一个指向印象笔记的链接,这样我在笔记中点击链接就能自动跳转到印象笔记查看原文(这里没有直接指向原网页是因为原网页很有可能被删除,同时印象笔记会自动抓取原网页的URL,因此也无需担心找不到原网页链接)。如果笔记来源于论文,我会在笔记中附上指向Zotero相关条目的链接,或是直接附上论文的标准引用。

这样,一次完整的笔记过程就完成了。现在补充一些小技巧。
首先是如何聚类笔记。
上文中的示范笔记是有大纲指导的(本文大纲),我们可以按照文章大纲进行记录、归类。但是在日常生活中,我们总是会因为一句话、一个情景而产生许多零碎的想法,这些想法也应该成为我们的笔记,也需要纳入笔记系统中。现在就来演示一下这些零碎笔记该如何整理。
第一步仍是笔记的记录。不过零散笔记的记录往往没那么多要求,你只需要想到什么写什么,把这个想法说清楚即可。但还是不要在一篇笔记里面写太多主题,多个想法应该形成多篇笔记(或是后期整理时再拆开)。
记录时,Obsidian会自动在你笔记文件夹的根目录为你创建这条笔记(自动创建位置可以自行设置)。这样,这些新建的笔记就会自动出现在归档文件夹外(此处Box是归档文件夹),你就能在每天结束的时知道自己产生了多少笔记,哪些笔记并未进行归档。出于整洁的动力,你就会努力地将未归档笔记拖入归档文件夹中。

归档的步骤和前文所述的步骤差不多。这里主要演示下聚类的实现。比如,我们可以确定这条未归档笔记是在讨论如何组织笔记系统的细分主题,因此可以将其放在【G79 自学】-【笔记系统】-【笔记系统的搭建】中。

这样,一条笔记就算归档完成了,然后你就可以将该笔记拖入归档文件夹中。

不过在归档时我们也可以发现,“笔记系统的搭建”这一页面的内容有些凌乱。因此,我们可以重新整理一下该页面的分类。比如将后五条笔记归类为“如何创建细分领域的结构”。通过这样的不断迭代,细分领域的知识体系就能持续的更新。

5 利用笔记系统写作
笔记系统搭建完成后,我们就要考虑如何去将笔记系统利用起来。首先讲讲如何利用这一系统进行写作。
我们之所以会觉得写作很难,是因为我们往往想一次就完成写作的几个步骤:1)从大脑中搜索出文章所需的论点;2)将论点组织成文章的大纲;3)将大纲落实成纸面上的文字。而我们大脑中的知识就好似一张网络,或者说一片散沙,写作时我们往往一时间难以确定我们拥有什么观点(想不起来),这些观点如何与文章主题相关。这意味着我们需要花费一定精力去回想观点,还要花费一定精力将回想起来的观点形成文章的大纲。同时,文章大纲向纸面文字转换也需要花费我们一定的精力。传统写作方式之所以让人觉得困难,就是因为其将回想论点的困难、选择论点的困难、搭建大纲的困难、构思行文的困难全部汇集到了一起,让我们一次解决。因此,如果想降低写作的难度,就要摒弃传统的写作方式,让几种困难分开出现。
由于笔记具有存储功能,因此笔记系统,特别是使用分类法进行组织的笔记系统在一定程度上能降低我们搜索所需论点的难度。写作并不是从零开始的过程,而是将已有想法组织起来的过程。笔记系统正是将平时我们那些转瞬即逝的想法保存起来、组织起来、集中起来。我们在写作时只需要想起“似乎某某领域的论点有用”,就能在笔记系统的相关类目中轻松找到一系列所需的论点。这样,我们回想论点的负担就能得到一定程度的降低,写作的效率也能得到一定的提升。
以我写这篇文章为例。我在构思这篇文章时,就已经确定要使用以下领域的观点:心理学关于学习、记忆的研究结果;笔记相关的研究结果;知识组织、文献组织的一般理论;《中图法》的使用说明等。这样,我就可以直接到我的笔记系统中查阅相关的类目,而不是冥思苦想我到底看过哪些关于这方面的内容。在相关类目中,我会看到一系列的别人的观点,以及自己曾经的想法。然后,我就可以根据文章的受众以及写作目的,进一步地在类目中选择文章所需的论点。

在挑选完所需的论点后,我只需要将这些论点组织起来,文章就大致完成了,剩下的就是修改语言文字这些较为轻松的工作。
6 小结
其实笔记的记录与使用是相反的两个过程。每次记录笔记,我们就是在将当时的想法、当时所看到的知识搬入自己的图书馆中,然后分门别类地放好。
而我们运用某些知识时,实际就是从图书馆中取出相应的笔记的过程。我们可以根据自己对图书馆的大致印象,去到存放相关主题的楼层中,来到特定的书架前,看看这些年我们都保存了哪些知识。由于分类法的存在,我们并不需要担心其他书架上还存在与这一主题相关的笔记,我们只需要安心地查看书架上的每一份记录。在查看的过程中,笔记上的链接会告诉我们当前笔记还与哪些内容相关,如果我们感兴趣的话可以进一步到相应的书架看看。如果记录的笔记不足以唤醒我们的记忆,那么笔记下方的引文还会告诉我们到隔壁的原文图书馆可以查看更完全的信息,我们还可以去寻找原文进一步的回忆。
在这两个过程中,笔记的组织方式保证了我们能高效地找到某一主题下的所有笔记,而笔记软件则缩短了我们上楼下楼以及从一个图书馆到另一个图书馆的路程。
七 最后:笔记与创新
在讲创新之前,我们先看一个实验。
图 37中呈现了15个零件及名字。现在请你闭上眼睛,用手指向这个图片3次,每一次随机选中1个零件,一共选出3个零件。在选完之后,请花1分钟用这3个零件组成1个新物体。这个物体看起来要有趣而且可用,但组成的新物体要避免和已有的熟悉的物体相同,同时也无须考虑它的具体应用。你可以任意改变零件的大小、位置、方向和零件的材质,但不能改变基本形状(除了能够弯曲的线和管以外)。当你想好以后就开始画吧![2]

这是认知心理学家Ronald Finke发明的创造性认知训练技术,目的就是为了训练人们的创新思维。

其实这个实验一定程度上告诉了我们创新的原理。什么是创新?创新就是让之前不怎么相关的东西相关起来。而不相关的东西又如何相关起来?这实际靠的就是大脑强大的联想能力,靠的就是思想的火花。
回到笔记这一话题。笔记能否促进创新,关键在于笔记能否促进我们联想,让那些压根不相关的事物相关起来。但是,就目前来看,笔记中的链接是很难让人们将不相关的事物联系到一起:标签只是将相同主题的笔记联系到一起;双向链接(引文网络)只是把内容相关的笔记联系到一起;关键词是将含有同一词语的笔记联系到一起……这些方法基本都只能将客观世界中已经相关的事物联系起来,并没有告诉我们不相关的事物能否相互联系。以搜索引擎为例,现在基于知识图谱等技术的搜索引擎已经在事物联系上做得非常好,搜索科比就能联想到詹姆斯的相关内容。但是,这种联想并不能让我们在搜索企业生态演变的时候,提示我们企业生态演变和宇宙大爆炸有相似之处,可以以此作为研究的创新。
所以,我们的创新其实靠的并不是笔记,而靠的是我们习以为常但又无比神秘的大脑。笔记终归是一个记录信息并以此来辅助记忆、辅助创新的工具,不要过于神话笔记的作用。
总结
- 知识组织的重要目标就是将无序的知识有序化、系统化,越过知识的载体,将相似的知识组织在一起。
- 笔记系统的关键作用在于辅助我们回忆那些已经淡忘的知识,这是我们建立笔记系统的重要目的之一。
- 笔记不等于大脑,不要一味使用大脑组织知识的模型来组织笔记。
- 笔记系统的搭建:主体框架借鉴《中图法》等图书分类法,细分领域自行迭代。
- 记笔记的流程:1)回忆所看文章的大致内容,形成大纲;2)根据回忆将大纲进一步补充详细;3)将笔记按内容拆分成几篇笔记,每篇笔记只叙述一个知识点;4)在笔记中插入指向内容相关笔记的链接;5)为拆分后的每篇笔记附上引文;6)将拆分后的笔记归类。
八 Q&A
1 适用人群
其实这个系统我更推荐大学及以上的人群使用。出于学业性质,高中生并不太需要一个涵盖多个学科的笔记系统,普通的结构化笔记已经可以满足高中学习的需求。花大量精力去学习这一套系统收益很可能会低于成本。因此,我不太推荐高中生使用。
2 这是一种学习方法吗
广义上来说是,因为这个方法包含了笔记的记录过程,而笔记的记录一定程度上可以加深我们对知识的加工程度。但是,这个方法侧重于如何整理笔记,所以并不是狭义上的学习方法。
3 笔记是否是对抗遗忘的唯一方式
当然不是,笔记只是对抗遗忘的一种方式。其实避免忘记知识的方式很多,最好的方式就是多利用知识。这也是很多人不需要对专业知识做笔记的原因,因为他们用得多,记忆深刻。
但是,除了我们本专业、或者说工作用到的知识,很多知识的使用频率实际是很低的,因此记忆逐渐淡化是必然。这种时候我们就应该先将其保存下来,以备未来之需。
4 是否什么笔记都应该这么做
显然不是。这里讨论的笔记基本指的是在有充裕时间下做的笔记,课堂笔记、会议笔记的记录时间往往不够充裕,这类笔记的重点应该是尽可能地保存信息,而且是重要的信息。
5 “知识是拿来用的,不是拿来整理的”
观点是对的,但不要套到笔记上。我们管理的实际上是软件中的笔记,而非纯粹的知识。脑中的知识固然是拿来用的,但软件中的笔记除了记录之初发挥编码作用外,更多意义在于存储作用。因此,我们才要尽可能地将笔记整理好,以供日后复习使用。当然整理也需要去平衡收益和成本,如果你觉得整理的成本太大,收益太小,不去整理才是正确的决策。
6 工具的选择
这个整理方法并不挑工具。其实我觉得我们所使用的方法和工具并没有什么关系,我们可以在任何工具上实现任何一种整理方法。这就像现在的大纲软件,我觉得压根就没有必要去区分哪些软件是大纲软件哪些软件不是,因为大纲仅仅是一种结构,一种靠纸笔、靠段落缩进都能形成的结构,任何软件都可以实现。只不过不同软件设计不同,有的软件实现起来比较轻松,有的软件实现起来稍微复杂罢了。
其实很多笔记软件都做得很好,都符合我们的需求。但是,我们选择工具时需要考虑的一个重要因素在于数据的可转移性。一个组织有序的笔记系统应该是我们一生中最宝贵的知识财富。没有哪个笔记软件能保证自己未来几十年一定能屹立不倒,因此我们也不应该将这份财富禁锢于某个软件之中。所以,我目前选择了离线保存、数据可转移性更高的Obsidian。
7 为什么是图书分类法而不是P.A.R.A.
从P.A.R.A.的分类来看,其更像项目管理方法,并不是针对知识组织的方法。而且,相关期刊未有文章对其进行讨论,因此还不能将其视为一种知识组织方法。
8 《中图法》还是《杜威十进制分类法》
杜威十进制分类法是依据英国哲学家培根的知识分类思想建立的。培根将人的心理活动分为了记忆、想象、理性三类,并以此产生了历史、文艺和哲学这样三分法的知识体系。杜威十进制分类法的具体类目划分可以到其主页上寻找。
WebDewey | OCLC不过需要注意的是,无论什么文献都有一定的时代性。分类法作为文献的一种,也体现着作者的思想,也有时代的局限性。《中图法》也好,《杜威十进制分类法》也好,《布利斯书目分类法》也好,它们于知识组织上或多或少都受到了相关学者的批判。我并不想去评析这些分类法孰优孰劣,只是想说明基于知识分类的图书分类法能为我们笔记管理提供借鉴。至于具体使用哪种分类法作为笔记系统的主体框架,完全可以由个人喜好决定。
9 《中图法》使用起来过于复杂
首先实现文献组织也好,知识组织也要,其本身就是一个系统工程,不然这个也不需要专门设置为一门学科。个人知识管理本来就是一生的工程,因此花费一定的时间精力去学习一套设计严密的方法并无坏处。
其次,目前很多知识组织方法都要在成本上做抉择:前期组织过程简单了,后期检索可能就会很复杂;检索简单了,组织的成本可能就会很高昂。显然,以《中图法》为代表的分类法就是后者。但这里还是要强调,我们更多时候是在借鉴《中图法》,是在利用《中图法》来解决我们分类的烦恼,而不是说要去实现一个完美无缺的图书管理系统。这正如前文中所说的,在自己允许范围内,一定的混乱是可以的。
10 《中图法》的类目反直觉
有人会觉得《中图法》与自己对于学科的认知不符。这种情况确实可能存在,毕竟相关领域期刊上都有很多批评《中图法》某某类目设置不合理的文章。但是,作为一部国家研制的图书分类法,《中图法》对知识分类的理解往往会超过我们这些非专业人员。所以,当我们觉得某些分类反直觉的时候,相比起直接质疑《中图法》,我们更应该去进一步了解这个领域,重新审视一下自己的直觉是否是正确的。
11 《中图法》没有相关类目怎么办
可以按《使用说明》中提供的方法进行归类,或者自行设立类目(但设立类目要谨慎,需要进一步确定确实是没有该类目而不是自己没看到)。
12 如何命名笔记的标题
按笔记内容命名。这不仅能直观反映笔记内容,还能帮助我们合并相似的笔记。
13 是否可以放弃分类,完全使用聚类?
如果没有其他技术帮助的话,出于个人知识面的限制,完全靠自己聚类可能会和完全靠自己分类一样痛苦。
14 笔记是否需要版本迭代
没必要。代码之所以要版本控制,是因为写错就运行不起来了。但笔记并非如此。除了字面写错之外,笔记上的观点是没有绝对对错可言的。我们之所以想要版本迭代是因为随着我们经验的积累,对某一主题有了更新、更科学的认识,但这不意味着旧的观点就应该被替换。旧观点的存在,代表了我们思想迭代的历程,其也应该作为个人知识库的一部分。
15 要不要在笔记系统里写作
不要。
首先,记笔记不能直接和写文章划等号,因为两者的目标并不相同。笔记更侧重于记录信息、梳理信息,因此我们在进行措辞的时完全可以用那些自己看得懂但别人不一定看得懂的非正式表述。但是,对于写作来说,我们必须考虑读者的因素,以此来决定我们的措辞和行文。但这就如正文中所说的,如果我们在记笔记时考虑太多因素,这将增加我们的认知负担,使笔记产生负面效果。
其次,笔记系统应该是存放可用于重组的知识单元。这就好比玩具盒只装那些可用于下一次组装的积木一样。搭好的积木不应该放到玩具盒中。
最后,目前笔记软件的写作体验普遍不好,特别是当写作需要插图、脚注、引用时。(就好比本文一开始是在Typora上写,然后跳到了纯纯写作,最后还是发现Word最舒服。)
16 需不需要块引用
我觉得这个问题完全取决于笔记的信息量,或者说主题数量,或者说粒度。如果一篇笔记包含很多内容,那么我们只能通过块引用这种方式来越过知识载体组织知识。但是如果我们已经做到了一篇笔记只讲述一件事,只记录一个知识点,那么我们组织笔记本身就是在组织知识了。
另外,很多目前的块引用还有一些问题待解决。由于块引用是针对段落的管理,因此基于整篇笔记的管理方式就不再能使用(分类法、主题法),只能通过关键词来查找。但是,目前笔记软件的搜索引擎尚未如此智能。假如我的笔记系统中有十万个块(段落),其中一千个块具有相同的关键词,我们是否能够凭借搜索准确的对所需的块进行定位?这不得而知。
17 是否可以使用卢曼的方法
可以将其作为一种组织细分领域笔记的方法。但主体结构还是要使用专门的图书分类法。
但是还是要说一句,其实卢曼的方法并非是知识组织领域中被广为讨论、认可的方法,相关期刊很少文章对其进行论述。卢曼在社会学上的成就不应该和其知识组织方法划等号。
18 觉得没有笔记系统、知识管理系统就无法学习了
这是万万不应该的。其实“笔记能促进学习”这种研究结论,只是说平均来看记笔记的学生学习效果更好,但这种关系并不是绝对的,并不代表不做笔记的学生学习效果一定差。相比起笔记系统、知识管理系统,我们更应该使用大脑来学习,而不是靠笔记学习。
19 关于未来笔记软件的思考
其实对于图谱的信息提取也好,还是对笔记的自动分类也好,都是笔记软件未来大有可为的发展方向。前者降低网络化笔记在检索方面的成本,后者降低笔记在组织整理方面的成本。这对笔记软件的用户来说是有重要意义的。试想未来,我们记录好一篇笔记后,就有一个小机器人将笔记放入我们图书馆相应的书架中,这不大大降低了我们分类的工作量?
但是,这仅是未来。在小机器人没有发明出来前,我还是更愿意自己将笔记归入相应的书架中。
九 参考文献
[1] YJANGO. 【学习观01】好多人一辈子都没搞清什么是学习_哔哩哔哩 (゜-゜)つロ 干杯~-bilibili[EB/OL]. [2020-08-20]. 【学习观01】好多人一辈子都没搞清什么是学习_哔哩哔哩 (゜-゜)つロ 干杯~-bilibili.
[2] 美]戈尔茨坦(GOLDSTEIN, E. 认知心理学:心智、研究与你的生活(第3版)[M]. 第Edición: 1版. 中国轻工业出版社, 2015.
[3] DI VESTA F J, GRAY G S. Listening and note taking[J]. Journal of Educational Psychology, US: American Psychological Association, 1972, 63(1): 8–14.
[4] KIEWRA K A. A review of note-taking: The encoding-storage paradigm and beyond[J]. Educational Psychology Review, 1989, 1(2): 147–172.
[5] SCHOEN I. Effects of Method and Context of Note-taking on Memory: Handwriting versus Typing in Lecture and Textbook-Reading Contexts[J]. Pitzer Senior Theses, 2012.
[6] BUI D C, MYERSON J, HALE S. Note-Taking With Computers: Exploring Alternative Strategies for Improved Recall[J]. Journal of Educational Psychology, 2013, 105(2): 299–309.
[7] JANSEN R S, LAKENS D, IJSSELSTEIJN W A. An integrative review of the cognitive costs and benefits of note-taking[J]. Educational Research Review, 2017, 22: 223–233.
[8] PEVERLY S T, VEKARIA P C, REDDINGTON L A, 等. The Relationship of Handwriting Speed, Working Memory, Language Comprehension and Outlines to Lecture Note-taking and Test-taking among College Students[J]. Applied Cognitive Psychology, 2013, 27(1): 115–126.
[9] KAUFFMAN D F, ZHAO R, YANG Y-S. Effects of online note taking formats and self-monitoring prompts on learning from online text: Using technology to enhance self-regulated learning[J]. Contemporary Educational Psychology, 2011, 36(4): 313–322.
[10] BUI D C, MCDANIEL M A. Enhancing learning during lecture note-taking using outlines and illustrative diagrams[J]. Journal of Applied Research in Memory and Cognition, 2015, 4(2): 129–135.
[11] JENKINS J J, RUSSELL W A. Associative clustering during recall[J]. The Journal of Abnormal and Social Psychology, US: American Psychological Association, 1952, 47(4): 818–821.
[12] BOWER G H, CLARK M C, LESGOLD A M, 等. Hierarchical retrieval schemes in recall of categorized word lists[J]. Journal of Verbal Learning and Verbal Behavior, Elsevier, 1969, 8(3): 323–343.
[13] 玛格丽特·马特林. 认知心理学:理论、研究和应用(原书第8版)[M]. 李永娜, 译. 机械工业出版社, 2016.
[14] BRANSFORD J D, JOHNSON M K. Contextual prerequisites for understanding: Some investigations of comprehension and recall[J]. Journal of verbal learning and verbal behavior, Academic Press, 1972, 11(6): 717–726.
[15] EGAN D E, SCHWARTZ B J. Chunking in recall of symbolic drawings[J]. Memory & Cognition, Springer, 1979, 7(2): 149–158.
[16] REITMAN J S. Skilled perception in Go: Deducing memory structures from inter-response times[J]. Cognitive psychology, Elsevier, 1976, 8(3): 336–356.
[17] 美]凯瑟琳·加洛蒂. 认知心理学:认知科学与你的生活(原书第5版)[M]. 第1 edition版. 机械工业出版社, 2015.
[18] FRAND J L, HIXSON C G. Personal Knowledge Management : Who? What? Why? When? Where? How?[J]. UCLA and Educause, 1998.
[19] FRASE L T. Prose processing[G]//Psychology of learning and motivation. Elsevier, 1975, 9: 1–47.
[20] BROWN P C, III H L R, MCDANIEL M A. 认知天性[M]. 邓峰, 译. 中信出版社, 2018.
[21] QUILLIAN M R. The teachable language comprehender: a simulation program and theory of language[J]. Communications of the ACM, 1969, 12(8): 459–476.
[22] RIPS L J, SHOBEN E J, SMITH E E. Semantic distance and the verification of semantic relations[J]. Journal of Verbal Learning and Verbal Behavior, 1973, 12(1): 1–20.
[23] COLLINS A M, LOFTUS E F. A spreading-activation theory of semantic processing.[J]. Psychological review, American Psychological Association, 1975, 82(6): 407.
[24] 周宁, 吴佳鑫. 信息组织[M]. 武汉大学出版社, 2010.
[25] HJORLAND B. What is Knowledge Organization (KO)?[J]. Knowledge Organization, Wurzburg: Ergon-Verlag, 2008, 35(2–3): 86–101.
[26] 马张华, 侯汉清, 薛春香. 文献分类法主题法导论[M]. 北京图书馆出版社, 2009.
[27] 曹树金, 罗春荣编. 信息组织的分类法与主题法[M]. 北京图书馆出版社, 2000.
[28] 《中国图书馆分类法》编委会. 中国图书馆分类法第五版使用手册[M]. 国家图书馆出版社, 2012.
[29] 张余. 知识分类新探——关于利用《中图法》的体系和方法进行知识分类的思考[J]. 图书馆论坛, 2006(03): 175–177.
[30] 董素音. 最佳排架粒度——图书排架质量评价指标及其应用[J]. 图书情报知识, 2004(05): 44–45.
[31] COLLIOT T, JAMET E. How does adding versus self-generating a hierarchical outline while learning from a multimedia document influence students’ performances?[J]. Computers in Human Behavior, Oxford: Pergamon-Elsevier Science Ltd, 2018, 80: 354–361.
码字不易,点个赞呗。(转载前请私信)